大家周末好,这里是怀旧周报。大家周末好,这里是怀旧周报。

【怀旧周报】主要由“热门怀旧游戏动态”、“怀旧游戏新作”两个部分组成。【怀旧周报】主要由“热门怀旧游戏动态”、“怀旧游戏新作”两个部分组成。

就让我们一起来看看本周有哪些值得关注的内容吧!就让我们一起来看看本周有哪些值得关注的内容吧!

【热门怀旧游戏动态】【热门怀旧游戏动态】【热门怀旧游戏动态】【热门怀旧游戏动态】

魔兽怀旧服MAX首曝!暴雪要搞完全独立的平行宇宙魔兽怀旧服MAX首曝!暴雪要搞完全独立的平行宇宙魔兽怀旧服MAX首曝!暴雪要搞完全独立的平行宇宙魔兽怀旧服MAX首曝!暴雪要搞完全独立的平行宇宙

5月28日,暴雪发蓝贴正式公布了魔兽怀旧服MAX版本的相关信息。5月28日,暴雪发蓝贴正式公布了魔兽怀旧服MAX版本的相关信息。

该服的定位是“继探索赛季之后,对经典艾泽拉斯平行宇宙内容拓展”的一次宏伟规划,将会给玩家带来一个完全独立的平行魔兽宇宙,而不是像探索赛季那样只对一些支线内容进行修修补补。该服的定位是“继探索赛季之后,对经典艾泽拉斯平行宇宙内容拓展”的一次宏伟规划,将会给玩家带来一个完全独立的平行魔兽宇宙,而不是像探索赛季那样只对一些支线内容进行修修补补。

图片1.png

当然,为了能集中精力在数个月的时间内把怀旧服MAX版本端上来,暴雪也只能遗憾地通知爱玩探索赛季的玩家,原计划准备上的P9阶段内容被砍掉了,血色十字军将会成为他们冒险旅程的终点。当然,为了能集中精力在数个月的时间内把怀旧服MAX版本端上来,暴雪也只能遗憾地通知爱玩探索赛季的玩家,原计划准备上的P9阶段内容被砍掉了,血色十字军将会成为他们冒险旅程的终点。

图片2.png

换言之,探索赛季在暴雪内部的定位,就是一次大型的付费测试,主要是用来考察玩家对魔兽平行宇宙的关注度跟需求情况。换言之,探索赛季在暴雪内部的定位,就是一次大型的付费测试,主要是用来考察玩家对魔兽平行宇宙的关注度跟需求情况。

现在这个考察已经结束了,暴雪方面觉得持续开发一个独立的平行宇宙,会是他们重铸昔日荣光的好办法。因此,怀旧服MAX就这么水灵灵地出现了——如果这个版本做得好的话,大概率是会持续更新燃烧的远征、巫妖王之怒相关的内容。现在这个考察已经结束了,暴雪方面觉得持续开发一个独立的平行宇宙,会是他们重铸昔日荣光的好办法。因此,怀旧服MAX就这么水灵灵地出现了——如果这个版本做得好的话,大概率是会持续更新燃烧的远征、巫妖王之怒相关的内容。

图片3.png

不论如何,这一次国服是不会错过怀旧服MAX了,大家可以期待一手。不论如何,这一次国服是不会错过怀旧服MAX了,大家可以期待一手。

《云顶之弈》6周年时光机模式即将上线,26个老羁绊回归!《云顶之弈》6周年时光机模式即将上线,《云顶之弈》6周年时光机模式即将上线,《云顶之弈》6周年时光机模式即将上线,26个老26个老26个老羁绊回归!羁绊回归!羁绊回归!

5月27日,《英雄联盟》官方公布了云顶之弈6周年生日庆典的相关消息。5月27日,《英雄联盟》官方公布了云顶之弈6周年生日庆典的相关消息。

该庆典将于6月12日至7月16日之间开启,并会为大家带来一个专属的周年时光机玩法——从S1到S13赛季的部分老羁绊将会回归,组成一场跨时空大乱斗。该庆典将于6月12日至7月16日之间开启,并会为大家带来一个专属的周年时光机玩法——从S1到S13赛季的部分老羁绊将会回归,组成一场跨时空大乱斗。

图片4.png

从目前公布的羁绊阵容来看,S3的银河魔装机神(三个英雄合体组成机甲)、S4的霸王羁绊(瑟提的仰卧起坐)、S7的驯龙大师(给饼干养小龙)、S9的恕瑞玛(8秒后最强的棋子飞升)、S10的朋克(刷新获得属性值加成)、S13的铁血征服者(叠征服层数收集战争宝箱)都是云顶比较有代表性的羁绊,也是值得一玩的爽阵容。从目前公布的羁绊阵容来看,S3的银河魔装机神(三个英雄合体组成机甲)、S4的霸王羁绊(瑟提的仰卧起坐)、S7的驯龙大师(给饼干养小龙)、S9的恕瑞玛(8秒后最强的棋子飞升)、S10的朋克(刷新获得属性值加成)、S13的铁血征服者(叠征服层数收集战争宝箱)都是云顶比较有代表性的羁绊,也是值得一玩的爽阵容。

现在就是不知道在这波大乱斗中间,哪个羁绊能笑到最后?现在就是不知道在这波大乱斗中间,哪个羁绊能笑到最后?

图片5.png

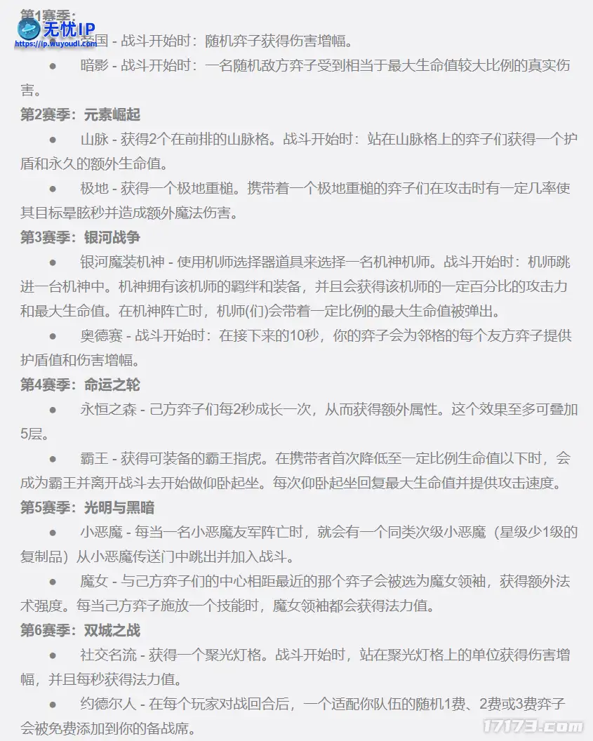
但在回归的26个老羁绊中间,也不乏凑数的羁绊,让人十分怀疑这些羁绊的实际强度。比如说S1的帝国(随机帝国棋子获得伤害加成)、S2的山脉(多两个山脉格子)、S3的奥德赛(开局的伤害加成)、S8的吉祥物(阵亡后,给队伍提升治疗加成)、S10的爵士乐(根据羁绊激活数量给额外的属性)、S11的天龙之子(战斗后8秒召唤天龙击晕对面)。但在回归的26个老羁绊中间,也不乏凑数的羁绊,让人十分怀疑这些羁绊的实际强度。比如说S1的帝国(随机帝国棋子获得伤害加成)、S2的山脉(多两个山脉格子)、S3的奥德赛(开局的伤害加成)、S8的吉祥物(阵亡后,给队伍提升治疗加成)、S10的爵士乐(根据羁绊激活数量给额外的属性)、S11的天龙之子(战斗后8秒召唤天龙击晕对面)。

图片6.png

除此之外,像是网友呼声最高的拉面熊、火影劫、七费拉克丝、福星开宝箱、心之钢无脑开钢,这些玩一次爽一天的经典羁绊也没能在这次6周年时光机回归,想要玩的小伙伴也只能等7周年再看了。除此之外,像是网友呼声最高的拉面熊、火影劫、七费拉克丝、福星开宝箱、心之钢无脑开钢,这些玩一次爽一天的经典羁绊也没能在这次6周年时光机回归,想要玩的小伙伴也只能等7周年再看了。

图片7.png

只不过,拳头在外服公布的六周年奖励就有点寒酸了,只有100云石加一些外观道具,跟去年随随便便就有1000多云石的福利压根没法比,也不知道国服后续会不会有新的变化。只不过,拳头在外服公布的六周年奖励就有点寒酸了,只有100云石加一些外观道具,跟去年随随便便就有1000多云石的福利压根没法比,也不知道国服后续会不会有新的变化。

图片8.png

拳头是懂黑流量的,Uzi专属“洗澡狗”皮肤出炉拳头是懂黑流量的,Uzi专属“洗澡狗”皮肤出炉拳头是懂黑流量的,Uzi专属“洗澡狗”皮肤出炉拳头是懂黑流量的,Uzi专属“洗澡狗”皮肤出炉

5月27日,《英雄联盟》官方公布了Uzi名人堂皮肤跟通行证奖励内容,一些细心的玩家发现了有个叫”洗澡狗“皮肤混入其中。5月27日,《英雄联盟》官方公布了Uzi名人堂皮肤跟通行证奖励内容,一些细心的玩家发现了有个叫”洗澡狗“皮肤混入其中。

图片9.png

该皮肤是Uzi名人堂通行证的专属奖励,可以将玩家插的侦察守卫变成一头正在洗澡的小狗。皮肤创意来源于Uzi在远古时期跟职业选手卷毛双排直播上分时,因为自己换血被击杀跟卷毛吵架,最后留下了一句“我去洗澡了”就挂机认输的黑历史。该皮肤是Uzi名人堂通行证的专属奖励,可以将玩家插的侦察守卫变成一头正在洗澡的小狗。皮肤创意来源于Uzi在远古时期跟职业选手卷毛双排直播上分时,因为自己换血被击杀跟卷毛吵架,最后留下了一句“我去洗澡了”就挂机认输的黑历史。

图片10.png

顺带一提,在这个通行证奖励中间,还有Uzi专属的粉色猫耳耳机 红温的表情,也是致敬了一波Uzi动不动就直播红温的黑料。顺带一提,在这个通行证奖励中间,还有Uzi专属的粉色猫耳耳机 红温的表情,也是致敬了一波Uzi动不动就直播红温的黑料。

图片11.png

乃至于在名人堂卡莎的舞蹈动作中,也有致敬Uzi戴着粉色猫耳耳机一会儿红温,一会儿脸色变绿的黑历史……乃至于在名人堂卡莎的舞蹈动作中,也有致敬Uzi戴着粉色猫耳耳机一会儿红温,一会儿脸色变绿的黑历史……

图片12.png

甚至于网上还流行起一种说法,这次名人堂通行证里面送的“Uzi三件套”皮肤,分别纪念了Uzi职业生涯的三大料——EZ指的是抢佐伊蓝buff事件; 寒冰指的是团战走位十秒拉弓一下事件; 卢锡安指的是卢锡安打野事件。甚至于网上还流行起一种说法,这次名人堂通行证里面送的“Uzi三件套”皮肤,分别纪念了Uzi职业生涯的三大料——EZ指的是抢佐伊蓝buff事件; 寒冰指的是团战走位十秒拉弓一下事件; 卢锡安指的是卢锡安打野事件。

图片13.png

最出人意料的是,在官方纪录片中间,Uzi坦言他参与了大量皮肤设计的工作,“洗澡狗”的狗狗模型也取材于Uzi的爱犬“三万”。最出人意料的是,在官方纪录片中间,Uzi坦言他参与了大量皮肤设计的工作,“洗澡狗”的狗狗模型也取材于Uzi的爱犬“三万”。

图片14.png

所以,大家都对于这波拳头跟Uzi合伙吃黑流量的操作感到很意外,直言“黑子白子串子全都照顾到了”。所以,大家都对于这波拳头跟Uzi合伙吃黑流量的操作感到很意外,直言“黑子白子串子全都照顾到了”。

图片15.png

话又说回来了,在“洗澡狗”这个皮肤曝光后,不少玩家都对Uzi名人堂通行证产生了兴趣,跃跃欲试准备购买,看来黑红也是红啊。话又说回来了,在“洗澡狗”这个皮肤曝光后,不少玩家都对Uzi名人堂通行证产生了兴趣,跃跃欲试准备购买,看来黑红也是红啊。

大秘境、爬塔全来了!《诛仙世界》第二赛季大改PVE大秘境、爬塔全来了!《诛仙世界》第二赛季大改PVE大秘境、爬塔全来了!《诛仙世界》第二赛季大改PVE大秘境、爬塔全来了!《诛仙世界》第二赛季大改PVE

5月28日,《诛仙世界》针对第二赛季的PVE内容进行了第二波预热,包括大世界的捉宠、寻宝玩法,PVP端的两个全新模式,以及PVE端的大秘境、单&双人爬塔的新玩法、团本动态难度的调整。5月28日,《诛仙世界》针对第二赛季的PVE内容进行了第二波预热,包括大世界的捉宠、寻宝玩法,PVP端的两个全新模式,以及PVE端的大秘境、单&双人爬塔的新玩法、团本动态难度的调整。

图片16.png

对此,大部分玩家的态度都是看好这波改动,觉得《诛仙世界》策划是把几大痛点全改了,十分看好第二赛季的到来。但也有少部分玩家觉得,即便第二赛季画得大饼再多,如果不能解决目前银两产出大于消耗的问题,照样也难以吸引老人回流、新人入坑。对此,大部分玩家的态度都是看好这波改动,觉得《诛仙世界》策划是把几大痛点全改了,十分看好第二赛季的到来。但也有少部分玩家觉得,即便第二赛季画得大饼再多,如果不能解决目前银两产出大于消耗的问题,照样也难以吸引老人回流、新人入坑。

图片17.png

《逍遥江湖》新服【双龙洞】5月30日火爆开启《逍遥江湖》新服【双龙洞】5月30日火爆开启《逍遥江湖》新服【双龙洞】5月30日火爆开启《逍遥江湖》新服【双龙洞】5月30日火爆开启

《逍遥江湖》怀旧版新服【双龙洞】将于5月30日18:00盛大开启!目前新服已经开始预创建,感兴趣的玩家可以前去提前预约抢注自己喜欢的角色ID。《逍遥江湖》怀旧版新服【双龙洞】将于5月30日18:00盛大开启!目前新服已经开始预创建,感兴趣的玩家可以前去提前预约抢注自己喜欢的角色ID。

《逍遥江湖》怀旧版游戏以2014无勋章经典版本为基础,交易中心全面回归,所有绑定物品自由交易,在保留帮战领土战等所有经典PK玩法的同时,融入主题赛季创新玩法,天天有架打,周周夺荣誉,月月新变化,打造国产武侠游戏新经典,诠释2D国风PK网游的新精彩《逍遥江湖》怀旧版游戏以2014无勋章经典版本为基础,交易中心全面回归,所有绑定物品自由交易,在保留帮战领土战等所有经典PK玩法的同时,融入主题赛季创新玩法,天天有架打,周周夺荣誉,月月新变化,打造国产武侠游戏新经典,诠释2D国风PK网游的新精彩诠释2D国风PK网游的新精彩

图片18.png

<#comment>!--17173PAGE--

【怀旧游戏新作】【怀旧游戏新作】【怀旧游戏新作】【怀旧游戏新作】

原神既视感太浓!《龙之谷》精神续作首测口碑遇冷原神既视感太浓!《龙之谷》精神续作首测口碑遇冷原神既视感太浓!《龙之谷》精神续作首测口碑遇冷原神既视感太浓!《龙之谷》精神续作首测口碑遇冷

5月28日,由《龙之谷》之父朴正植带领《龙之谷》原班人马,基于虚幻引擎5开发的动作新游《龙之剑》开启了首测。5月28日,由《龙之谷》之父朴正植带领《龙之谷》原班人马,基于虚幻引擎5开发的动作新游《龙之剑》开启了首测。

图片19.png

可让《龙之谷》老玩家失望的是,《龙之剑》的设计理念更偏向于《原神》这一类的开放世界双端游戏,而不是传统的MMO养成玩法。可让《龙之谷》老玩家失望的是,《龙之剑》的设计理念更偏向于《原神》这一类的开放世界双端游戏,而不是传统的MMO养成玩法。

图片20.png

再加上该作主打的也是切换角色打出连招,跟玩家想要的一个角色拥有几套连招体系大相径庭。再加上该作主打的也是切换角色打出连招,跟玩家想要的一个角色拥有几套连招体系大相径庭。

图片21.png

因此,很多关注该作的《龙之谷》老玩家都表示难以接受:因此,很多关注该作的《龙之谷》老玩家都表示难以接受:

—一两个技能切角色的龙之谷,想必大家都很喜欢吧—一两个技能切角色的龙之谷,想必大家都很喜欢吧—一两个技能切角色的龙之谷,想必大家都很喜欢吧—一两个技能切角色的龙之谷,想必大家都很喜欢吧

—为什么不做成龙之谷战斗加魔兽世界的玩法?—为什么不做成龙之谷战斗加魔兽世界的玩法?—为什么不做成龙之谷战斗加魔兽世界的玩法?—为什么不做成龙之谷战斗加魔兽世界的玩法?

—和龙之谷半毛钱关系都没有,建模不像,技能不像,玩法不像。—和龙之谷半毛钱关系都没有,建模不像,技能不像,玩法不像。—和龙之谷半毛钱关系都没有,建模不像,技能不像,玩法不像。—和龙之谷半毛钱关系都没有,建模不像,技能不像,玩法不像。

图片22.png

经典射击网游《突击风暴:零点》重制版宣布全面升级经典射击网游《突击风暴:零点》重制版宣布全面升级经典射击网游《突击风暴:零点》重制版宣布全面升级经典射击网游《突击风暴:零点》重制版宣布全面升级

NEXON宣布,备受期待的经典FPS《突击风暴:零点》全面升级版本(重制版),将于今年再次登场。NEXON宣布,备受期待的经典FPS《突击风暴:零点》全面升级版本(重制版),将于今年再次登场。

这款问世于2005年的经典战术射击游戏,新版的游戏内容将保留经典爆破与团队死斗(TDM)为核心的策略玩法,同时通过升级的游戏引擎强化画面表现,带来全新视觉享受,大概类似于CF怀旧服。这款问世于2005年的经典战术射击游戏,新版的游戏内容将保留经典爆破与团队死斗(TDM)为核心的策略玩法,同时通过升级的游戏引擎强化画面表现,带来全新视觉享受,大概类似于CF怀旧服。

图片23.png

与同类型的射击游戏相比,《突击风暴:零点》最大的特色是在游戏内设置了一个叫“黑市”的地方,可以让玩家交易游戏中取得的物品,依托自身游戏风格调整武器,打造专属的最强武器库。与同类型的射击游戏相比,《突击风暴:零点》最大的特色是在游戏内设置了一个叫“黑市”的地方,可以让玩家交易游戏中取得的物品,依托自身游戏风格调整武器,打造专属的最强武器库。

图片24.png

很明显,在CF怀旧服爆火之后,很多做射击游戏的厂商都注意到了“怀旧”这个大风口。大家纷纷开始打起重制版和怀旧服的主意,准备分一杯羹。很明显,在CF怀旧服爆火之后,很多做射击游戏的厂商都注意到了“怀旧”这个大风口。大家纷纷开始打起重制版和怀旧服的主意,准备分一杯羹。

难以支持后续开发!前《星际争霸》团队新作宣布取消难以支持后续开发!前《星际争霸》团队新作宣布取消难以支持后续开发!前《星际争霸》团队新作宣布取消难以支持后续开发!前《星际争霸》团队新作宣布取消

Uncapped Games官方日前宣布,由他们出品的快节奏RTS游戏《Battle Aces》(中文译名《星战王牌》)将取消开发。Uncapped Games官方日前宣布,由他们出品的快节奏RTS游戏《Battle Aces》(中文译名《星战王牌》)将取消开发。

图片25.png

《星战王牌》由从暴雪出走的一批《星际争霸》、《暗黑破坏神》老员工牵头研发,拉到了腾讯方面的赞助投资,于2024年6月在Geoff Keighley的夏季游戏节上首次亮相,主打十分钟爽一把的RTS快节奏体验。《星战王牌》由从暴雪出走的一批《星际争霸》、《暗黑破坏神》老员工牵头研发,拉到了腾讯方面的赞助投资,于2024年6月在Geoff Keighley的夏季游戏节上首次亮相,主打十分钟爽一把的RTS快节奏体验。

图片26.png

但横向对比《星际争霸2》,《星战王牌》缺少了大量美术细节跟微操作机制的支持,整体玩起来的手感太过“塑料”,就劝退了不少RTS老玩家。但横向对比《星际争霸2》,《星战王牌》缺少了大量美术细节跟微操作机制的支持,整体玩起来的手感太过“塑料”,就劝退了不少RTS老玩家。

图片27.png

同时,与现代的MOBA、大逃杀、打搜撤这些热门的竞技游戏品类相比,《星战王牌》所坚持的RTS快节奏竞技又很难吸引到新玩家的关注。同时,与现代的MOBA、大逃杀、打搜撤这些热门的竞技游戏品类相比,《星战王牌》所坚持的RTS快节奏竞技又很难吸引到新玩家的关注。

图片28.png

说到底,错的不是Uncapped Games这家工作室,而是他们选的这个RTS品类。现在这个市场环境下,想靠RTS火起来,真的太难了。说到底,错的不是Uncapped Games这家工作室,而是他们选的这个RTS品类。现在这个市场环境下,想靠RTS火起来,真的太难了。

娱美德官宣:传奇IP新作《暮光双龙》即将登陆中国娱美德官宣:传奇IP新作《暮光双龙》即将登陆中国娱美德官宣:传奇IP新作《暮光双龙》即将登陆中国娱美德官宣:传奇IP新作《暮光双龙》即将登陆中国

近日,全球知名游戏开发商娱美德(Wemade Co., Ltd.)正式宣布,旗下传奇IP新作《MIR M》已获得中国发行版号(ISBN 978-7-498-12888-1),正式定名《暮光双龙》,将于2025年下半年登陆中国市场。这一进展标志着传奇IP在华发展的又一重要里程碑,也彰显了娱美德长期深耕中国市场的坚定承诺。近日,全球知名游戏开发商娱美德(Wemade Co., Ltd.)正式宣布,旗下传奇IP新作《MIR M》已获得中国发行版号(ISBN 978-7-498-12888-1),正式定名《暮光双龙》,将于2025年下半年登陆中国市场。这一进展标志着传奇IP在华发展的又一重要里程碑,也彰显了娱美德长期深耕中国市场的坚定承诺。

图片29.png

从舅舅党的消息来看,该作预计会在8月份暑期档上线,主打高品质3D传奇,并会针对国服进一些特色玩法的修改,与去年停运的《传奇M》手游做出一定的区别,譬如说会引入更加智能化战斗系统,支持PC与移动端跨平台互通等等。从舅舅党的消息来看,该作预计会在8月份暑期档上线,主打高品质3D传奇,并会针对国服进一些特色玩法的修改,与去年停运的《传奇M》手游做出一定的区别,譬如说会引入更加智能化战斗系统,支持PC与移动端跨平台互通等等。

因此,大家倒是期待下这个《暮光双龙》,或许该作会带来一些令人耳目一新的游戏体验和创新玩法。因此,大家倒是期待下这个《暮光双龙》,或许该作会带来一些令人耳目一新的游戏体验和创新玩法。

无忧IP游戏资讯 - 转自17173游戏资讯,如有侵权请联系管理员删除。

TOP